Zapalenie błony śluzowej nosa jest częstym stanem wywoływanym przez wirusy, bakterie, alergeny i inne czynniki drażniące. Istnieją też pewne formy nieżytu nosa, jak np. naczynioruchowy, które nie są nieżytami zapalnymi. Przewlekłe zapalenie błony śluzowej nosa i zatok jest definiowane przez obecność dwóch lub więcej objawów, z których jednym jest blokada/niedrożność/przekrwienie/obecność wydzieliny ściekającej z przodu lub po tylnej ścianie gardła, a drugim bolesność twarzy/uczucie ucisku oraz u dzieci kaszel utrzymujący się od 2 do 12 tygodni (EPOS 2012).
Przewlekły stan zapalny nosa i zatok przynosowych objawia się klinicznie wieloma objawami i powikłaniami, takimi jak przekrwienie błony śluzowej, kichanie, kaszel, bóle głowy, świąd nosa, złe samopoczucie, ból, zmęczenie, senność. Zmianom tym towarzyszą często objawy obejmujące oczy, uszy i gardło, które w połączeniu ze sobą istotnie wpływają na jakość życia. Przedłużający się stan zapalny w prostej linii prowadzi do przerostu migdałka gardłowego i przewlekłej infekcji tkanki gruczołowej, co skutkuje zaburzeniami oddychania u dzieci, powodując bezdechy podczas snu i przyczyniając się do nawrotowego zapalenia zatok i przewlekłej choroby ucha środkowego. Przewlekający się stan zapalny może również prowadzić do niedrożności dróg oddechowych i do zwiększonej liczby mikroprzebudzeń. Zaburzenia snu z kolei niekorzystnie wpływają na aktywność w ciągu dnia, nastrój, a w konsekwencji mogą powodować uczucie stałego zmęczenia [1].
Łącznie wszystkie te dolegliwości generują wizyty lekarskie, szczególnie w gabinecie pediatry, alergologa i laryngologa, wiążąc się ze zwiększonymi wydatkami na opiekę zdrowotną. Właściwe i szybkie wdrożenie terapii jest niezbędne, nie tylko w celu optymalizacji jakości życia, co ma znaczenie głównie u dorosłych, ale zapobiegania rozwojowi wielu powikłań pozapalnych u dzieci, choćby wysiękowemu zapaleniu ucha, które bezpośrednio zagraża pogorszeniem jakości słuchu, czy też przebudowie twarzoczaszki na skutek długotrwałego oddychania ustami przy zatkanym nosie.
Najczęstszymi środkami do leczenia przewlekłego stanu zapalnego w jamie nosowej są spreje do nosa, które mogą zawierać substancje naturalne lub farmaceutyki. Droga donosowa jest preferowana ze względu na prostotę podania, szybkość działania, brak konieczności współpracy, wysoką wchłanialność leku i dużą akceptację ze strony pacjenta. Spośród szeroko stosowanych sprejów podawane miejscowo glikokortykosteroidy są, od ponad 40 lat, najszerzej stosowanym i najskuteczniejszym lekiem, aczkolwiek niepozbawionym niewielkich działań niepożądanych (krwawienia z nosa, strupy, suchość śluzówki) [2, 3]. Glikokortykosteroidy są skuteczne w alergicznym i niealergicznym nieżycie nosa, ostrym i przewlekłym zapaleniu nosa i zatok, przeroście migdałka gardłowego oraz w bezdechu sennym u dzieci.
Istnieje wiele możliwych terapii, zarówno zachowawczych, jak i ostatecznie chirurgicznych, w leczeniu przewlekłego nieżytu nosa i jego powikłań. Szczególnie bogatą gamą środków dysponujemy w przypadku alergicznego nieżytu nosa. Najskuteczniejszym sposobem jest unikanie alergenów (pyłków, zarodników grzybów pleśniowych, kurzu domowego, zwierząt domowych), stosowanie środków ochronnych przed roztoczami, filtrów powietrza, środków blokujących na błonę śluzową nosa (ektoina, sproszkowana celuloza) czy też irygacja nosa. Najbardziej skuteczne okazało się połączenie tych strategii ze steroidami donosowymi. Jeśli te środki nie są skuteczne, należy wziąć pod uwagę inne opcje farmakologiczne obejmujące leki przeciwhistaminowe, które można stosować doustnie lub donosowo, leki skierowane przeciw receptorom leukotrienowym, kromony i środki obkurczające błonę śluzową nosa [4].
Dotychczasowe dowody sugerują, że miejscowe kortykosteroidy przynoszą większą ulgę w redukcji objawów ze strony nosa niż miejscowe leki antyhistaminowe, choć nie przynoszą one istotnej ulgi w objawach ocznych [5].
Właściwości farmakokinetyczne steroidów donosowych
Istnieje kilka aspektów, które trzeba brać pod uwagę przy określaniu profilu bezpieczeństwa steroidów donosowych. Zaliczamy do nich właściwości absorpcyjne, związane z rozpuszczalnością w tłuszczach i biodostępność systemową. Na to, jaka część steroidu jest dostępna dla komórek docelowych, ma wpływ kilka czynników. Dawka dostarczona z pompki osadza się na błonie śluzowej nosa, niemniej jednak, podobnie jak w przypadku steroidów inhalacyjnych, duża część dawki jest połykana i ją też należy uwzględnić przy określaniu ogólnoustrojowej biodostępności. Obfite unaczynienie błony śluzowej, szczególnie w stanie zapalnym, zapewnia dużą powierzchnię wchłaniania leku. Chociaż stanowi to mniej istotną drogę niż połknięta frakcja, to ta ilość leku wchodząca do krążenia ogólnoustrojowego nie podlega metabolizmowi pierwszego przejścia. Stąd znaczna część leku osadzonego na błonie śluzowej nosa jest bezpośrednio dostępna dla krążenia ogólnoustrojowego. Dwa czynniki determinują ilość leku, która przedostaje się przez błonę śluzową nosa i przenika do krwiobiegu: miejscowa siła działania i rozpuszczalność w tłuszczach.
Miejscowa siła działania
Siła działania miejscowego różnych donosowych steroidów jest często badana w teście McKenziego, który ocenia miejscowe zwężenie naczyń, poprzez reakcję zblednięcia [2]. Johnson i wsp. wykazali w badaniach, że preparaty nowej generacji, propionian flutykazonu i furoinian mometazonu, są silniejsze niż inne steroidy donosowe [6]. Chociaż ten test względnie dobrze odzwierciedla właściwości różnych preparatów zwężających naczynia krwionośne, jego użyteczność w zakresie przewidywania działania przeciwzapalnego jest ograniczona. Inna miara siły działania polega na hamującym działaniu steroidów donosowych na wytwarzanie cytokin pochodzących z komórek CD4+, takich jak IL-4, IL-5, INF-gamma [7]. Tą metodą wykazano, że siła działania propionianu flutykazonu i furoinianu flutykazonu jest równa w hamowaniu uwalniania cytokin, a także ma większą moc hamowania niż inne donosowe steroidy (budezonid) [7]. Ten sposób oceny siły działania jest bardziej przydatny w badaniach naukowych.
Prawdopodobnie najlepszą dostępną miarą porównawczą siły działania jest powinowactwo w stosunku do receptora glikokortykosteroidowego. Wskazuje ono na stymulację transaktywacji ekspresji genów za pośrednictwem receptora glikokortykosteroidowego. Powinowactwo wiązania receptora w kolejności od najwyższego do najniższego to: pirośluzan mometazonu, propionian flutykazonu, budezonid i deksametazon [8]. Jednakże żadna z tych teoretycznych różnic w sile działania nie była powiązana z lepszą lub gorszą skutecznością kliniczną.
Rozpuszczalność w tłuszczach
W zależności od właściwości rozpuszczania związku w tłuszczach mówimy o lipofilności. Zatem wysoko lipofilna substancja wykazuje wyższe i szybsze oddziaływanie na błonę śluzową nosa, większą retencję w obrębie tkanki i zwiększone wiązanie do receptora glikokortykoidowego [2, 9]. Ranking popularnych i dostępnych miejscowo aktywnych steroidów donosowych od najwyższej lipofilności wygląda następująco: furoinian mometazonu, propionian flutykazonu, budezonid [6].
Biodostępność systemowa
Badania farmakokinetyczne wykazały, że nowsze steroidy donosowe (flutykazon i mometazon) mają istotnie niższą biodostępność niż te starszej generacji. Po podaniu pojedynczej dawki doustnie ogólnoustrojowa biodostępność tych nowszych, miejscowych steroidów wynosi odpowiednio < 2% i 0,1% [2, 9]. Jak już wspomniano wcześniej, biodostępność ogólnoustrojowa odzwierciedla zarówno część leku wchłoniętą przez błonę śluzową nosa, jak i ilość połkniętą, a następnie wchłoniętą przez przewód pokarmowy. Udział frakcji wchłoniętej przez nos jest minimalny w stosunku do ilości leku wchłoniętego przez przewód pokarmowy. Chociaż różne związki wykazują zmienne wchłanianie przez błonę śluzową nosa, ogólnoustrojowa biodostępność zależy przede wszystkim od różnych stopni metabolizmu wątrobowego pierwszego przejścia. Biodostępność starszego ze steroidów donosowych – beklometazonu wynosi po podaniu doustnym ponad 40% [2] (ryc. 1).

Systemowe efekty uboczne
Ponieważ wskazania do stosowania miejscowych steroidów stale się rozszerzają, rośnie obawa o potencjalne szkodliwe działanie tych leków na liczne narządy. Zwiększone stosowanie steroidów w populacji dziecięcej doprowadziło do ponownego zainteresowania się ich profilem bezpieczeństwa klinicznego. Ponadto steroidy donosowe są coraz częściej stosowane w połączeniu z innymi miejscowymi steroidami w leczeniu współistniejących stanów chorobowych, jak atopowe zapalenie skóry i astma, które często współistnieją z alergicznym nieżytem nosa. Chociaż prawdopodobieństwo poważnych działań niepożądanych jest niskie, ta potencjalnie zwiększona dawka przyczynia się do niechęci w ich przepisywaniu u lekarzy i w przyjmowaniu u pacjentów. Wpływ steroidów miejscowych na oś HPA (podwzgórze-przysadka-nadnercza), wzrost i metabolizm kostny oraz wpływ na oko zostały dokładnie zbadane i zdecydowanie przemawiają na korzyść tych leków.
Wpływ na oś podwzgórze–przysadka-nadnercza (HPA)
Wydzielanie kortyzolu w odpowiedzi na stres i zapotrzebowanie metaboliczne wywołuje negatywne sprzężenie zwrotne w osi podwzgórze-przysadka. Na wzrost stężenia kortyzolu w osoczu odpowiada zmniejszone wytwarzanie ACTH, co z kolei hamuje stymulację nadnerczy do produkcji kortyzolu.
Stopień zahamowania osi HPA zależy od dawki, czasu trwania terapii, częstotliwości aplikacji oraz pory dnia i drogi podania [1].
Donosowe steroidy wykazują wysokie powinowactwo do receptora glikokortykosteroidowego, stosuje się je w małych dawkach i podaje się miejscowo, bezpośrednio na błonę śluzową nosa. Z podanej dawki ponad 50% jest połykane, następnie jest przekształcane w pozbawione aktywności metabolity w mechanizmie pierwszego przejścia przez wątrobę. Nowoczesne preparaty wykazują wysoki stopień wiązania z białkami osocza i cechują się minimalną ogólnoustrojową biodostępnością.
W praktyce są trzy przydatne testy oceniające podstawową aktywność osi HPA, które mierzą stężenie kortyzolu: poranny pomiar kortyzolu w osoczu, pomiar stężenia kortyzolu w dobowej zbiórce moczu oraz 24-godzinny pomiar stężenia kortyzolu w surowicy. Wyniki tych testów są markerami zastępczymi ogólnoustrojowej dostępności kortyzolu, a zatem są wykorzystywane do oceny i porównania ogólnoustrojowych efektów steroidów donosowych.
Stężenie kortyzolu jest regulowane przez ACTH z przysadki mózgowej, szczytowe stężenie osiąga wczesnym rankiem na około godzinę przed przebudzeniem (10–20 µg/dl), następnie obniża się późnym popołudniem (do 10 µg/dl), osiągając najniższe stężenia w zwyczajowej porze zasypiania (3 do 5 µg/dl). Stężenia kortyzolu podlegają indywidualnej zmienności, a zatem test ten nie jest wystarczająco czuły, aby wykryć niewielki stopień supresji osi HPA. Dobowy pomiar wydalania kortyzolu z moczem wykrywa raczej wzmożone niż obniżone wydalanie kortyzolu, stąd jego znaczenie kliniczne jest mniejsze.
Całodobowe monitorowanie stężenia kortyzolu w surowicy jest czułą oceną aktywności osi HPA, jednak wymaga wielokrotnego pobierania krwi, zwykle w warunkach szpitalnych. Ograniczenie tych testów w zakresie wykazywania niekorzystnego wpływu egzogennych steroidów na aktywność osi HPA nie pozwala w sposób wiarygodny przewidzieć niekorzystnych efektów przy ich zastosowaniu. Testy stymulacji lub pomiary bazowej czynności nadnerczy dostarczają mniej czułego wskaźnika biodostępności steroidów donosowych.
Istnieją cztery testy stymulacji nadnerczy powszechnie stosowane w klinicznej ocenie wpływu steroidów donosowych na hamowanie osi HPA. Test stymulacji kosyntropiną mierzy odpowiedź nadnerczy na stymulację ACTH. Normalny test wykazuje wzrost stężenia kortyzolu w surowicy po dożylnym podaniu kosyntropiny. Brak odpowiedniego wzrostu sugeruje upośledzenie czynności nadnerczy. Test czynnika uwalniającego kortykotropnię (CRF) ocenia stopień uwalniania ACTH przez przysadkę po stymulacji CRF. Prawidłowa odpowiedź na dożylne podanie CRF to wyraźny wzrost stężenia ACTH w surowicy.
Hipoglikemia indukowana insuliną, test tolerancji insuliny, jest czułym, ale rzadko stosowanym miernikiem aktywności osi HPA. Ocenia reaktywność całej osi HPA, jest jednak ograniczony kosztami i potencjonalnym niebezpieczeństwem.
Innym testem oceniającym wydzielanie ACTH przez przysadkę, choć ograniczonym przez jego potencjalne skutki uboczne, jest test z metapironem. Metapiron hamuje enzym biorący udział w syntezie kortyzolu, przez co powoduje spadek stężenia kortyzolu w osoczu, co jest z kolei bodźcem do sekrecji ACTH.
Testy oparte na podstawowym, bazowym stężeniu kortyzolu we krwi lub moczu są przydatne w wykrywaniu obecności egzogennych sterydów (takich jak steroidy donosowe), ale nie określają klinicznie istotnych działań niepożądanych. Odwrotnie, testy rezerwy nadnerczowej lepiej przewidują niekorzystny efekt kliniczny egzogennych glikokortykosteroidów, ale nie są one odpowiednio czułe. Pozytywna wartość predykcyjna tych testów czyni je bardziej wiarygodnymi w ocenie, czy stosowanie steroidów donosowych powoduje w jakimkolwiek stopniu kliniczną supresję nadnerczy [9, 10].
Zdecydowana większość danych z piśmiennictwa wskazuje, że dawki terapeutyczne steroidów donosowych mają bardzo minimalny wpływ na działanie osi HPA. Natomiast czas podania dawki wykazywał zmienny wpływ na oś HPA. Niektóre z badań wykazały, że dawki podawane późnym popołudniem i wieczorem mają wpływ na normalne, nocne obniżenie stężenia kortyzolu w osoczu. Ponadto, w jednym z badań donosowy budezonid podawany w jednej dawce (400 µg i 800 µg/dobę) wieczorem powodował zahamowanie stężenia wolnego kortyzolu w moczu [11]. W tym samym badaniu aplikowany donosowo beklometazon (200, 400, 800 µg/dobę), podawany w porannych i wieczornych dawkach, również powodował zmniejszenie wydalania kortyzolu. Trzeba zwrócić uwagę, że większość obecnie dostępnych donosowych preparatów steroidowych podaje się raz na dobę, warto wobec tego zalecić ich podawanie rano, wówczas nie będą miały znaczącego, negatywnego wpływu na dobowy rytm osi HPA.
W badaniach, w których wykorzystano testy czynności nadnerczy, wykazano nieistotny wpływ na oś HPA przy porannej dawce steroidu podawanego do nosa raz dziennie. Badania oceniające wpływ steroidów donosowych na podstawową czynność nadnerczy zasadniczo nie wykazały znaczącego wpływu na oś HPA. Podawane 1 x na dobę, rano dipropionianu beklometazonu (200 µg, 336 µg, 400 µg, 800 µg/dzień), propionianu flutykazonu (200 µg/dobę) i furoinianu mometazonu (200 µg/dobę) nie wykazały żadnego wpływu na oś HPA [12]. Podobnie badania wykorzystujące testy stymulacji ACTH nie wykazały znaczącego wpływu steroidów donosowych na aktywność osi HPA. Badanie te obejmowały podawanie dipropionianu beklometazonu w dawce 336 µg/dobę, propionianu flutykazonu w dawce 200 µg i 400 µg/dobę podawanych w dwóch dawkach [13].
Wilson wraz ze współpracownikami w swoim badaniu kontrolowanym placebo porównującym budezonid 200 µg/dobę, furoinian mometazonu (200 µg/dobę) wykazali, że nie było istotnych różnic w porównaniu z placebo w pomiarach supresji nadnerczy [10]. Ponadto te badania wykazały, że donosowe steroidy podawane w dawkach nawet wyższych niż terapeutyczne mają znikomy wpływ na oś HPA.
W jednym badaniu opartym na 24-godzinnym pomiarze kortyzolu w osoczu i w moczu, furoinian mometazonu w dawkach 200 µg i 400 µg/dobę podawanych przez okres 5 tygodni podobnie wykazano brak wpływu na oś HPA [2]. Głównym problemem dla klinicystów jest przepisywanie steroidów donosowych dzieciom. W badaniach wykazano podobny profil bezpieczeństwa w odniesieniu do osi HPA jak u dorosłych. U dzieci z alergicznym nieżytem nosa, leczonych donosowym dipropionianem beklometazonu (336 µg/dobę), furoinianem mometazonu (100 µg/dobę) nie wykazano wyraźnego wpływu takiej terapii na wyniki testu stymulacji kosyntropiną [2]. Ponadto u dzieci w wieku 6–12 lat nie wykazano wpływu na działanie osi HPA, badając stężenie kortyzolu w osoczu i w 24-godzinnej zbiórce moczu, podczas leczenia furoinianem mometazonu przez 7 dni w dawce 200 µg/dobę. Ten sam wynik zaobserwowano u młodszych dzieci (od 3 do 5 lat) leczonych przez 14 dni [13]. Badania te potwierdzają wyniki uzyskane u dorosłych i wskazują na bezpieczeństwo i skuteczność steroidów donosowych w zastosowaniu u dzieci.
Chociaż dostępne steroidy donosowe różnią się od siebie pod względem siły działania, lipofilności, biodostępności ogólnoustrojowej, powinowactwa wiązania do receptora i retencji w tkankach, dane z przeważającej większości badań sugerują, że podawanie donosowych steroidów ma minimalny wpływ na oś HPA. Należy jednak podkreślić, że chociaż nie wykazano żadnych negatywnych skutków donosowych steroidów w żadnej grupie wiekowej i że nie ma potrzeby monitorowania czynności nadnerczy u leczonych nimi dzieci, to jednak jednoczasowe stosowanie steroidu wziewnego lub maści steroidowej wymaga szczególnej ostrożności [2].
Wpływ na wzrost i metabolizm kości
Obawy dotyczące wpływu donosowych steroidów na wzrost liniowy i metabolizm kości wpłynęły na niechęć niektórych klinicystów do stosowania steroidów donosowych w terapii. Dobrze wiadomo, że steroidy wywierają hamujące działanie na wzrost. Zwiększone obciążenie steroidami może potencjalnie wpływać na normalny wzrost poprzez kilka mechanizmów. Obejmują one zmniejszenie wydzielania hormonu wzrostu, spadek aktywności insulinopodobnego czynnika wzrostu-1 oraz obniżenie produkcji kolagenu (ryc. 2). Jednak stosowanie miejscowych steroidów o minimalnej ogólnoustrojowej biodostępności nie zwiększa obciążenia sterydami. Ogólnie rzecz biorąc, badania wykazały, że steroidy donosowe stosowane w zalecanych dawkach nie są związane z upośledzeniem wzrastania i późniejszym wzrostem dorosłej osoby. Jednak badania te są ograniczone, ponieważ nie ma prospektywnych, długoterminowych danych analizujących wpływ regularnego stosowania donosowych steroidów na końcowy wzrost osoby dorosłej.
Badania, które oceniają wpływ donosowych steroidów na wzrost, zostały tradycyjnie podzielone na krótkoterminowe (do 6 miesięcy), średnio długoterminowe (ponad 6 miesięcy) oraz długoterminowe (ponad klika lat). W krótkoterminowych badaniach wykorzystano knemometrię, która jest miarą wzrostu dolnej części nogi.
Ograniczeniem tego pomiaru jest to, że nie jest on dokładnie skorelowany z ogólnym wzrostem liniowym, a zatem nie jest wiarygodnym, klinicznym prognostykiem negatywnego efektu na wzrost [9]. Podobnie badania o średnim czasie trwania nie oceniają końcowego wzrostu. W badaniach pośrednich i długoterminowych używa się zazwyczaj stadiometrii, która jest miarą wzrostu naturalnego. Jak już wspomniano wcześniej, brakuje badań długoterminowych, które dostarczyłyby bardziej przekonujących dowodów na wpływ steroidów donosowych na prędkość wzrastania.

Należy zauważyć, że pomiary wpływu steroidów na prędkość wzrastania nie uwzględniały wielu mylących zmiennych, takich jak stan odżywienia pacjenta, aktywność fizyczna, choroby współistniejące i wcześniejsze narażenie na sterydy. Ponadto wzrost przebiega w kilku różnych fazach. W piśmiennictwie opisane są trzy fazy wzrostu: początkowa faza szybkiego wzrostu, która występuje w okresie niemowlęcym, po której następuje okres gwałtownego spowolnienia, kolejno proces wzrastania w dzieciństwie, regulowany przez hormon wzrostu oraz wzrastanie młodzieńcze, skok pokwitaniowy, regulowany przez hormon wzrostu i hormony płciowe. Trudno jest ocenić wpływ steroidów donosowych na każdą z tych faz, a także na okresy przejściowe, w których może wystąpić podejrzenie upośledzenia wzrostu wywołanego przez steroidy. Badania obejmujące te trzy fazy zapewniłyby bardziej obiektywne dane dotyczące wpływu steroidów donosowych na wzrost.
W trzech badaniach wykazano sprzeczne wyniki co do wpływu steroidów donosowych na wzrost. W 12-miesięcznym, kontrolowanym placebo badaniu z podwójnie ślepą próbą u dzieci w wieku 6 do 10 lat z całorocznym zapaleniem błony śluzowej nosa leczonych dwa razy dziennie dipropionianem beklometazonu w dawce 168 µg różnica była niewielka, ale statystycznie istotna (0,9 cm) we wzroście ostatecznym i w szybkości wzrastania (0,004 cm/dzień różnicy) [2].
W podobnym badaniu oceniającym pirośluzan mometazonu (100 do 200 µg/dobę) u dzieci w wieku 3 do 9 lat nie wykazano żadnej redukcji wzrostu ani obniżenia szybkości wzrastania [2]. Kolejne badanie trwające przez rok, podwójnie zaślepione przeprowadzone przez Allena i wsp. wykazało, że wodny roztwór propionianu flutykazonu w maksymalnej zalecanej dawce dwóch rozpyleń na nozdrze (200 µg) raz na dobę był, jeśli chodzi o tempo wzrostu, równoważny z placebo [14]. Te kontrastujące wyniki odzwierciedlają w sposób dość jasny, że obecnie nie mamy wiarygodnych, długoterminowych badań, które w sposób jednoznaczny są w stanie wykazać, czy steroidy donosowe mogą rzeczywiście wpłynąć na tempo wzrastania i wzrost ostateczny. Dalsze długoterminowe obserwacje oceniające końcowy osiągnięty wzrost dorosłego, a także dodatkowy wpływ steroidów wziewnych na końcowy wzrost są potrzebne do dokładnej oceny wpływu steroidów donosowych na wzrost. Obniżanie wieku rejestracyjnego leków ułatwi przeprowadzenie takich obserwacji.
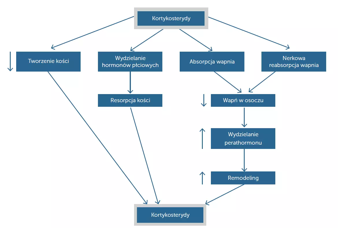
Steroidy wpływają również negatywnie na metabolizm kostny, zarówno zmieniając równowagę wapniową, jak i wpływając na produkcję hormonów płciowych w nadnerczach. Nadmierne obciążenie sterydami wpływa na gospodarkę wapniową poprzez aktywność osteoblastyczną i osteoklastyczną [14]. Wpływają tym samym na zwiększoną resorpcję kości oraz wzrost stężenia wapnia wydalanego z moczem. Faktycznie steroidy powodują wzrost aktywności osteoblastycznej, ale stosowane przewlekle, zmniejszają aktywność osteoblastyczną i nasilają apoptozę osteoblastów. Dodatkowo hamowane jest wchłanianie wapna w jelicie zależne od witaminy D, co przyczynia się do spadku wapnia całkowitego w organizmie. Powstaje błędne koło, ponieważ wtórna nadczynność przytarczyc powoduje próbę przywrócenia homeostazy wapnia. Sterydy zmniejszają również uwalnianie hormonów płciowych, co może również przyczyniać się do zmniejszenia masy kostnej (ryc. 3).

Do wykrywania obecności nadmiaru sterydów w krążeniu ogólnoustrojowym wykorzystano biochemiczny marker wielkości obrotu kostnego, jakim jest osteokalcyna. Jedno z badań, w którym oceniano krótkoterminowe stosowanie budezonidu (220 µg/dobę), furoinianu mometazonu (200 µg/dobę) nie wykazało istotnych zmian stężenia osteokalcyny. Wilson wraz ze wsp. u pacjentów leczonych steroidami donosowymi nie wykazali wpływu takiej terapii na stężenie osteokalcyny w porównaniu z placebo. Wnioski z badań, w których oceniano wpływ steroidów donosowych na metabolizm kości, były również ograniczone z powodu braku badań długoterminowych. Podobnie jak w przypadku oceny wpływu na wzrost trudno jest ocenić wpływ steroidów donosowych na kości ze względu na takie czynniki, jak stan odżywienia i choroby współistniejące. Krótkoterminowe badania nie wykazały istotnego efektu wywieranego przez steroidy donosowe na metabolizm kości.
Przypadek kliniczny
Czteroletni Krzyś, rozwijający się prawidłowo, szczepiony zgodnie z kalendarzem szczepień, dodatkowo przeciw wirusowi ospy wietrznej i rotawirusom. W niemowlęctwie z powodu wzdęć i kolek przez pół roku był żywiony hydrolizatem z dobrym efektem. Obecnie je wszystko i nie jest na żadnej diecie.
W trzecim roku życia zaczął uczęszczać do przedszkola, wcześniej był w domu z babcią. Nie chorował. Od czasu rozpoczęcia nauki przedszkolnej zaczął zapadać na nieżyty nosa. Początkowo trwały dość krótko, stopniowo wydłużając czas trwania. Z biegiem czasu nieżyty trwały w zasadzie stale, z dużą komponentą obturacji, okresowo z wilgotnym kaszlem. Kaszel nasilał się wieczorem, po położeniu chłopca do łóżka, oraz rano po przebudzeniu. W nocy w zasadzie nie występował. Zdarzało się, że napad kaszlu pojawiał się po intensywnym wysiłku. Zatkany nos spowodował utrudnienie oddychania, chłopiec zaczął chrapać w nocy, był zmęczony, miał podkrążone oczy, stracił smak i apetyt. Pediatra wysłał Krzysia na konsultację laryngologiczną i alergologiczną. W badaniu laryngologicznym w badaniu został stwierdzony nieznaczny obrzęk migdałka gardłowego (stopień 1.), który nie powinien utrudniać oddychania. Poza tym niewielkie ściekanie wydzieliny po tylnej ścianie nosogardła, rozpulchnione, nieżytowe gardło. U alergologa wykonano punktowe testy skórne, w których wykazano nieznaczną alergię na alergeny roztoczy kurzu domowego (odczyn 3/3 mm). Takiego stopnia nadwrażliwość nie powinna dawać aż tak uciążliwych i długotrwałych objawów, szczególnie że rodzice chłopca mieszkali wraz z nim w nowym mieszkaniu, które urządzone było skromnie w stylu skandynawskim, bez dywanów, zasłon, kap itp.
Leczenie miejscowe z zastosowaniem wody morskiej nie przyniosło spodziewanych rezultatów. Próba wprowadzenia leczenia przeciwhistaminowego wydawała się dać dobry efekt, gdyż chłopcu nieco mniej ściekało i kaszel był nieco mniejszy, ale matka nie umiała w sposób jednoznaczny potwierdzić skuteczności leczenia. Najlepszy efekt dało zastosowanie sterydu donosowego na tydzień, ale po odstawieniu leku wszystkie objawy powróciły. Po konsultacji z pediatrą postanowiono, że leczenie sterydem donosowym zostanie przedłużone na cały miesiąc – Nasometin (początkowa dawka to 2 x dziennie po 50 ug do każdego nozdrza, czyli 100 µg rano i 100 µg wieczorem (200 µg), potem tylko raz dziennie po 2 x 50 µg, czyli 100 µg na dobę, potem co drugi dzień 100 µg).
Chłopiec otrzymał leczenie w dawce dwa razy dziennie do każdego nozdrza. Leczenie było dobrze tolerowane, choć po dwóch tygodniach podczas czyszczenia nosa pojawiły się nitki krwi. Efekt kliniczny był znakomity. Niestety, jednak po kolejnym miesiącu bez leczenia znowu nos był zatkany, chrapanie powróciło.
Matka skonsultowała się z innym pediatrą, który zalecił stosowanie sterydu donosowego w pojedynczej dawce, rano, co drugi dzień, poinstruował o prawidłowej technice aplikacji (aplikator w kierunku zewnętrznego kąta oka), aby uniknąć miejscowych działań niepożądanych. Zalecono leczenie na trzy miesiące, do okresu letniego. Ten sposób postępowania okazał się skuteczny i bezpieczny. Objawy ustąpiły. Jeśli zajdzie potrzeba, w kolejnym sezonie ponownie zostanie zastosowane.
Ryzyko powikłań ze strony oczu
Udokumentowano, że przewlekłe stosowanie kortykosteroidów zwiększa ryzyko wystąpienia działań niepożądanych, takich jak zaćma i jaskra [2]. W badaniu Derbiego wykazano jednak, że stosowanie steroidów donosowych nie było związane ze zwiększonym ryzykiem powstania zaćmy [15]. W innym badaniu nie stwierdzono ryzyka podwyższonego ciśnienia w gałce ocznej ani zaćmy podtorebkowej tylnej przy przedłużonym podawaniu steroidów donosowych [2]. Ryzyko wystąpienia działań niepożądanych w obrębie oczu wydaje się nieistotne ze względu na niską biodostępność ogólnoustrojową większości dostępnych donosowych preparatów donosowych.
Miejscowe efekty uboczne
Steroidy donosowe są powszechnie kojarzone przede wszystkim z miejscowymi objawami ubocznymi, takimi jak krwawienia, uczucia suchości i palenia czy szczypania śluzówki. Takie objawy zgłasza co najmniej 5 do 10% pacjentów i występują one w przypadku większości dostępnych preparatów donosowych [2].
Badania skupiały się na wpływie tych leków na błonę śluzową nosa. Początkowo obawy dotyczące długoterminowego miejscowego stosowania steroidów dotyczyły atrofii błony śluzowej nosa, ale podawanie furoinianu mometazonu i propionianu flutykazonu przez okres 12 miesięcy nie wykazało atrofii ani metaplazji [2]. Odnotowano kilka przypadków perforacji przegrody związanej z donosowym stosowaniem steroidów, ale to powikłanie występowało głównie w przypadku steroidów „starej generacji” i można go było uniknąć przy odpowiednim stosowaniu tych środków [2]. Ogólnie zaleca się rozpylanie środka w kierunku bocznej ściany nosa, aby zmaksymalizować działanie przeciwzapalne na błonie śluzowej nosa, unikając potencjalnej suchości, strupów i krwawienia z przegrody. Zatem nawet długotrwałe stosowanie nowoczesnych steroidów donosowych nie wiąże się z żadnym znaczącym ryzkiem miejscowych skutków ubocznych [2].
Podsumowanie
Częstość występowania ogólnoustrojowych i miejscowych działań niepożądanych przy stosowaniu donosowych steroidów jest minimalna. Większość badań nie wykazuje znaczącego negatywnego wpływu na oś HPA, uzasadnione jest założenie, że bezpieczeństwo tych leków przewyższa ryzyko związane z ich stosowaniem. Chociaż brakuje długoterminowych ocen bezpieczeństwa steroidów donosowych dla wzrostu i metabolizmu kości, dowody na ich bezpieczeństwo są dość liczne. Mamy już też spore doświadczenie kliniczne pozwalające stwierdzić, że steroidy donosowe są skuteczne, wygodne w użyciu i bezpieczne. Udowodniono, że podawanie ich raz dziennie w zalecanych dawkach daje pożądany efekt terapeutyczny bez uszczerbku dla zdrowia pacjenta. Obawy dotyczące bezpieczeństwa stosowania donosowych steroidów w połączeniu z steroidami wziewnymi i/lub doustnymi wymagają dalszych
badań.
PIŚMIENNICTWO:
- Passali D., Spinosi M.C., Crisanti A., Bellussi L.M. Mometasone furoate nasal spray: a systematic review.Multidiscip Respir Med. 2016 May 2;11:18. doi: 10.1186/s40248-016-0054-3.
- Benninger M.S., Ahmad N., Marple B.F. The safety of intranasal steroids.Otolaryngol Head Neck Surg. 2003 Dec;129(6):739–50.
- Waddell A.N., Patel S.K., Toma A.G., Maw A.R. Intranasal steroid sprays in the treatment of rhinitis: is one better than another? J Laryngol Otol. 2003 Nov;117(11):843–5.
- Wallace D.V., Dykewicz M.S., Bernstein D.I., Blessing-Moore J., Cox L., Khan D.A., Lang D.M., Nicklas R.A., Oppenheimer J., Portnoy J.M., Randolph C.C., Schuller D., Spector S.L., Tilles S.A.; Joint Task Force on Practice; American Academy of Allergy; Asthma & Immunology; American College of Allergy; Asthma and Immunology; Joint Council of Allergy, Asthma and Immunology. The diagnosis and management of rhinitis: an updated practice parameter. J Allergy Clin Immunol. 2008 Aug;122(2 Suppl):S1-84. doi: 10.1016/j.jaci.2008.06 003.
- Yáñez A., Rodrigo G.J. Intranasal corticosteroids versus topical H1 receptor antagonists for the treatment of allergic rhinitis: a systematic review with meta-analysis. Ann Allergy Asthma Immunol. 2002 Nov;89(5):479–84.
- Johnson M. Development of fluticasone propionate and comparison with other inhaled corticosteroids. J Allergy Clin Immunol. 1998 Apr;101(4 Pt 2):S434–9.
- Umland S.P., Nahrebne D.K., Razac S., Beavis A., Pennline K.J., Egan R.W., Billah M.M. The inhibitory effects of topically active glucocorticoids on IL-4, IL-5, and interferon-gamma production by cultured primary CD4+ T cells. J Allergy Clin Immunol. 1997 Oct;100(4):511–9.
- Smith C.L., Kreutner W. In vitro glucocorticoid receptor binding and transcriptional activation by topically active glucocorticoids. Arzneimittelforschung. 1998 Sep;48(9):956–60.
- Allen D.B. Effects of inhaled steroids on growth, bone metabolism, and adrenal function. Adv Pediatr. 2006;53:101–10.
- Boner A.L. Systemic effects of two nasally administered glucocorticosteroids. J Allergy Clin Immunol. 2001 Jul;108(1 Suppl):S3–9.
- Wihl J.A., Andersson K.E., Johansson S.A. Effects of intranasal corticosteroids on the hypothalamic-pituitary-adrenal axis in children. Allergy. 1997 Jun;52(6):620–6.
- Wilson A.M., Sims E.J., McFarlane L.C., Lipworth B.J. Effects of intranasal corticosteroids on adrenal, bone, and blood markers of systemic activity in allergic rhinitis. J Allergy Clin Immunol. 1998 Oct;102 (4 Pt 1):598–604.
- Brannan M.D., Herron J.M., Affrime M.B. Safety and tolerability of once-daily mometasone furoate aqueous nasal spray in children. Clin Ther. 1997 Nov-Dec;19(6):1330–9.
- Pereira R.M., Delany A.M., Durant D., Canalis E. Cortisol regulates the expression of Notch in osteoblasts. J Cell Biochem. 2002;85(2):252–8.
- Derby L., Maier W.C. Risk of cataract among users of intranasal corticosteroids. J Allergy Clin Immunol. 2000 May;105(5):912–6.